行业新闻
注意!这一原因,引起三家认证机构被罚
发布时间:2025-07-15
访问量:
来源:网络
根据信用中国等官网显示,近日,三家认证机构因在服务认证等相关过程中存在违法行为,被处以行政处罚。服务认证类别混淆等问题,应引起机构足够重视。详情如下:
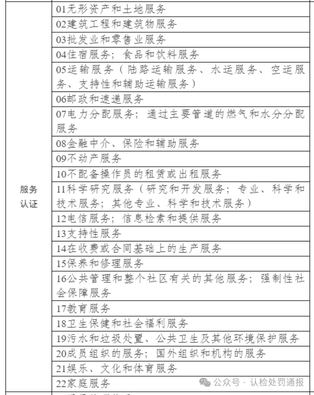
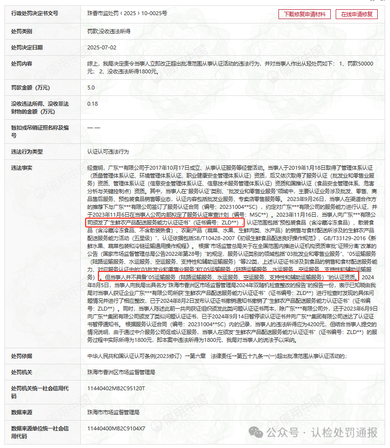
1、当事人未取得卫生保健和社会福利服务认证领域资格,超出批准范围从事认证活动; 2、审核员不具备获证企业相关专业能力。 1、颁发证书名为“生鲜农产品配送管理体系认证证书”,认证范围却为“资质内热食类食品制售及相关配送管理活动”,体系认证名称与认证范围不一致; 2、在实际审核过程中,未对委托认证方提交的管理手册、操作规程等资料以及内部审核、管理评审符合法律法规要求的情况进行认真审核就发证。 1、当事人并不具备“05运输服务(陆路运输服务、水运服务、空运服务、支持性和辅助运输服务)”的认证资质,而颁发了“生鲜农产品配送服务能力认证证书”; 正文略 服务认证类别的领域
下一篇:暂无
热点信息
-
根据信用中国等官网显示,近日,三家认证机构因在服务认证等相关过程中存在违法行为,被处以行政处罚。服务...
-
信用中国官网显示,中泰联合认证有限公司因在监督检查工作中不予配合和协助拒绝提供相关材料和信息,被处罚...
